我是 r0fus0d,一名网络安全行业的打工仔,我会在博客中分享我学习、工作路上的知识点。

工作经历

2024 - 至今 国企,安全运营负责人
2018 - 2023 Red Team,红队相关的研究和实现

开源项目

stars benchmark-platform AI agent CTF 靶场竞赛平台 2026年
stars benchmark-challenges 存放 challenge 的模板仓库 2026年
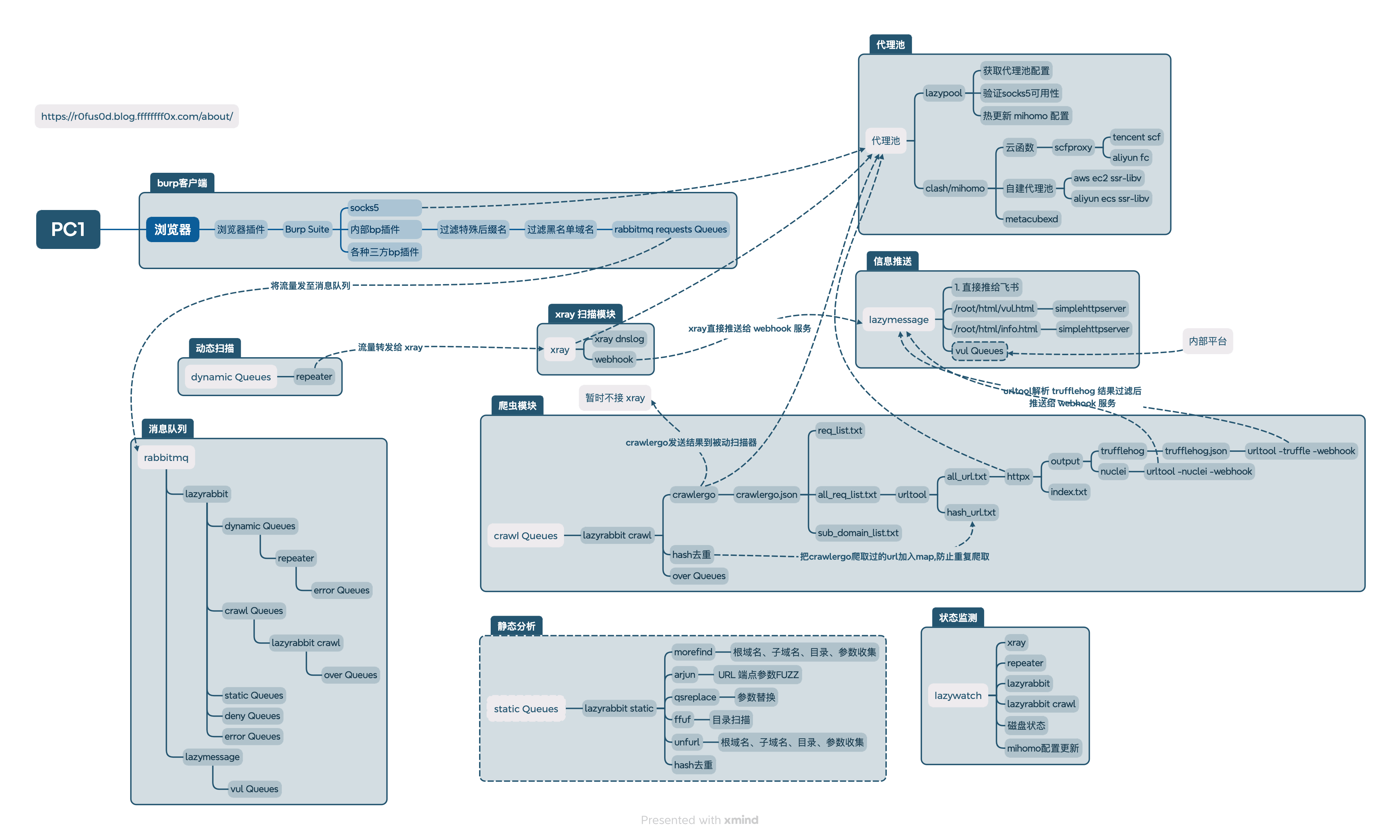
PoJun 内部项目 2026年
stars context1337 aboutSecurity安全资源MCP服务 2026年
stars tchkiller 基于claude-agent-sdk的智能渗透测试Agent 2026年
stars redc 下一代基础设施管理工具 2025年
stars redc-template redc的模板项目 2025年
stars xiasqlpro xiaSql魔改版 2025年
stars burp_nu_te_gen nuclei模版生成插件 2023年
stars pathtrim 过滤path路径 2023年
stars iprange 计算ip范围 2022年
stars name-fuzz 目标已知信息字典生成工具 2022年
stars gendict 字典生成工具 2022年
stars 403-fuzz 针对403页面的fuzz脚本 2022年
stars ones 网络资产测绘引擎API查询工具 2022年
stars JVWA java代码审计学习靶场 2022年
stars f8x Red/Blue team environment automation deployment tool 2021年
stars Pentest101 渗透测试Tips 2021年
stars postgresql_udf_help PostgreSQL提权辅助脚本 2021年
stars Dork-Admin 盘点近年来的数据泄露、供应链污染事件 2019年
stars 1earn 安全知识框架 2019年
stars AboutSecurity 渗透测试payload和bypass字典 2019年
stars Digital-Privacy 数字隐私保护与osint信息收集 2019年

过往实现的一些项目

自动化部署平台
golang 编写基于 terraform 调度实现的多云管理项目,真正做到一条命令、一个按钮就能全自动部署 cs,frp,supershell,arl 等大量红队服务
自动化部署平台
被动扫描平台
参考 xray 实现的平台化的,团队协同的漏洞挖掘项目
被动扫描平台
敏感数据清理
参考 HackBrowserData、LaZagne 以及各种抓取脚本,你抓啥我就清理啥,用于在已知内网失陷并横向中的情况下,批量进行敏感数据清理
敏感数据清理
应急响应系统
CMDB + SOAR 的结合,通过模拟登录 + API 实现了能联动多环境设备和服务的简单平台,快速查询、快速封禁

联系方式

github contribution grid snake animation

欢迎关注我的公众号

公众号二维码

友情链接